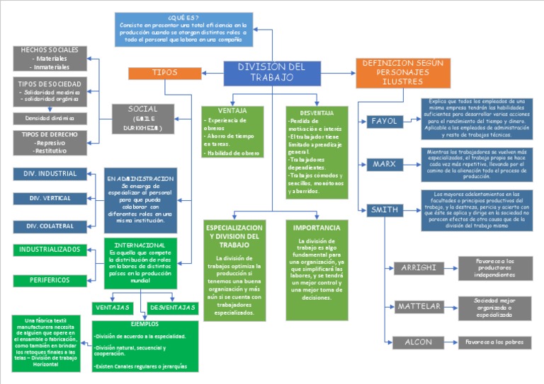
1. Beneficios de la división del trabajo. La división del trabajo es un concepto clave en la organización y eficiencia de cualquier empresa o equipo de trabajo.. En general, la división del trabajo es la separación de tareas en cualquier sistema económico para que los participantes se especialicen. Los individuos, las organizaciones y las naciones están dotados o adquieren capacidades especializadas y forman combinaciones o intercambios para aprovechar las capacidades de otros además de los suyos.

FUND. ADMINISTRACIÓN DIVISION DEL TRABAJO

¿Qué es la División del Trabajo, y cómo se lo define?

División del trabajo

División de trabajo EcuRed

El principio de la división del trabajo

La División del Trabajo Concepto, Ventajas y Desventajas YouTube

Estructura de división de trabajo

El Blog de 6º La Profe Ana La División Internacional del Trabajo

ECONOMÍA Y POLÍTICAS LA DIVISIÓN DEL TRABAJO

La división del trabajo 93

ESTRUCTURA DE LA DIVISIÓN DEL TRABAJO EDT, ADMINISTRACIÓN DE PROYECTOS YouTube

Division del trabajo
Division Del Trabajo Final PDF Division de trabajo Economias

1. DIVISIÓN DEL TRABAJO Y ESPECIALIZACIÓN LA INTERDEPENDENCIA ECONÓMICA ECONOSUBLIME
División de Trabajo PDF Division de trabajo Economias

La importancia de la división del trabajo en una organización

Visión Económica del Pensamiento LA DIVISIÓN DEL TRABAJO
Banco Mundo Mujer Estructura de división del trabajo/tareas/funciones
Mapa Conceptual División Del Trabajo
Division Del Trabajo PDF Division de trabajo Business
En qué consiste la división del trabajo. La división del trabajo hace referencia al mecanismo que permite el ahorro de tiempo por parte de un trabajador, que le permite desarrollar otro tipo de actividades dentro de la misma empresa. Consiste en separar en etapas el proceso productivo de una compañía. Esto permite una mejor distribución.. ¡Hola! Hoy vamos a hablar sobre la División del trabajo, un concepto importante en la economía. La división del trabajo es una forma de organizar la producción de bienes y servicios en la que se asignan tareas específicas a cada trabajador. Esto significa que cada trabajador es responsable de realizar una parte específica del trabajo, lo que contribuye a la eficiencia y el ahorro de.